丹凤县医院抗疫防控心理干预小组活动(三)
![]()
在全国上下新型冠状病毒疫情防控进入关键的时期,医务人员面临着工作任务重,感染风险高,工作和休息条件有限,心理压力大等困难,为此,2月10日,国家卫健委,人力资源社会保障部、财政部共同发出《关于改善一线医务人员工作条件,切实关心医务人员身心健康若干措施》的通知。![]()
丹凤县委、县政府高度重视此项工作,成立专班,强化责任。2月13日,丹凤县新型肺炎防控领导办公室下发《关于成立丹凤县防疫一线医务人员及其家属保障工作专班的通知》,通知里强调:将一线医务人员及其家属作为重点心理干预人群,主动关心,通过不同形式进行谈心疏导,减少他们的不良情绪,给予积极的心理支持。
![]()
丹凤县医院作为定点救治医院,在保障全县30万群众正常医疗护理服务的前提下,还承担着全县新型冠状病毒感染的肺炎确诊病例、疑似病例的诊疗救治工作。当我县第一例新型冠状病毒感染的肺炎患者确诊后,县医院的疫情防控压力徒增,但是全院上下无一人在困难面前低头。县委、县政府主要领导未雨绸缪,高度重视这次受疫情影响人群的心理健康情况,指示县防肺办疫情防控组及时制定方案,开展紧急心理危机干预和心理疏导工作。卫健局局长、县医院院长赵双燕,在2月3日就提出了要关注关心奋战在一线的医护人员,率先在县医院成立了以李冬贵为组长的三人抗疫防控心理干预小组,并要求以县医院的业务技术力量带动县域其他医疗机构,争取将心理干预的目标人群辐射更广,让更多需要的人受益。
![]()
![]()
县医院党支部书记、副院长樊书满,副院长张野、余林红等领导对心理干预小组工作进行指导并提出要求:工作中一定要注意方式方法,针对不同目标人群面对疫情的恐惧心理及工作压力及时给予疏导,缓解紧张、焦虑情绪,同时注意个人隐私的保护。同时,领导认真询问了小组开展工作时需要哪些后勤保障,热线电话配套硬件到位了没有。医院各级领导实实在在的支持,让我们对小组工作充满信心。
![]()
疫情严峻,面对病毒肆虐,不少人心理出现焦虑、恐惧、疑病等不良情绪,怎么做好心理防护,关注大众心理健康,打赢疫情防控战,迫在眉睫。时间紧,任务重,李冬贵、靳妙、李娟三位工作人员边干边学,为了提供更专业的服务,冬贵组长把中国EAP学院的培训课件打印装订,人手一份,要求小组成员每天集体学习不少于1小时,自学时间不限并撰写学习笔记和心得体会。
![]()
特殊时期,心理干预小组顺势而立,怎么高效、优质开展工作?小组成员不断讨论、学习,沟通、交流,针对服务目标人群的不同,先是开通了心理救援热线,24小时接听电话,工作人员还主动给高危发热门诊、内二科病区的值班人员打去电话,送去领导的支持和关怀,并及时了解他们的思想动向及心理需求。
![]()
![]()
![]()
同时公布了线上问诊二维码,需要的人群扫码关注后,电脑随机安排三位工作人员线上答疑释惑。
![]()
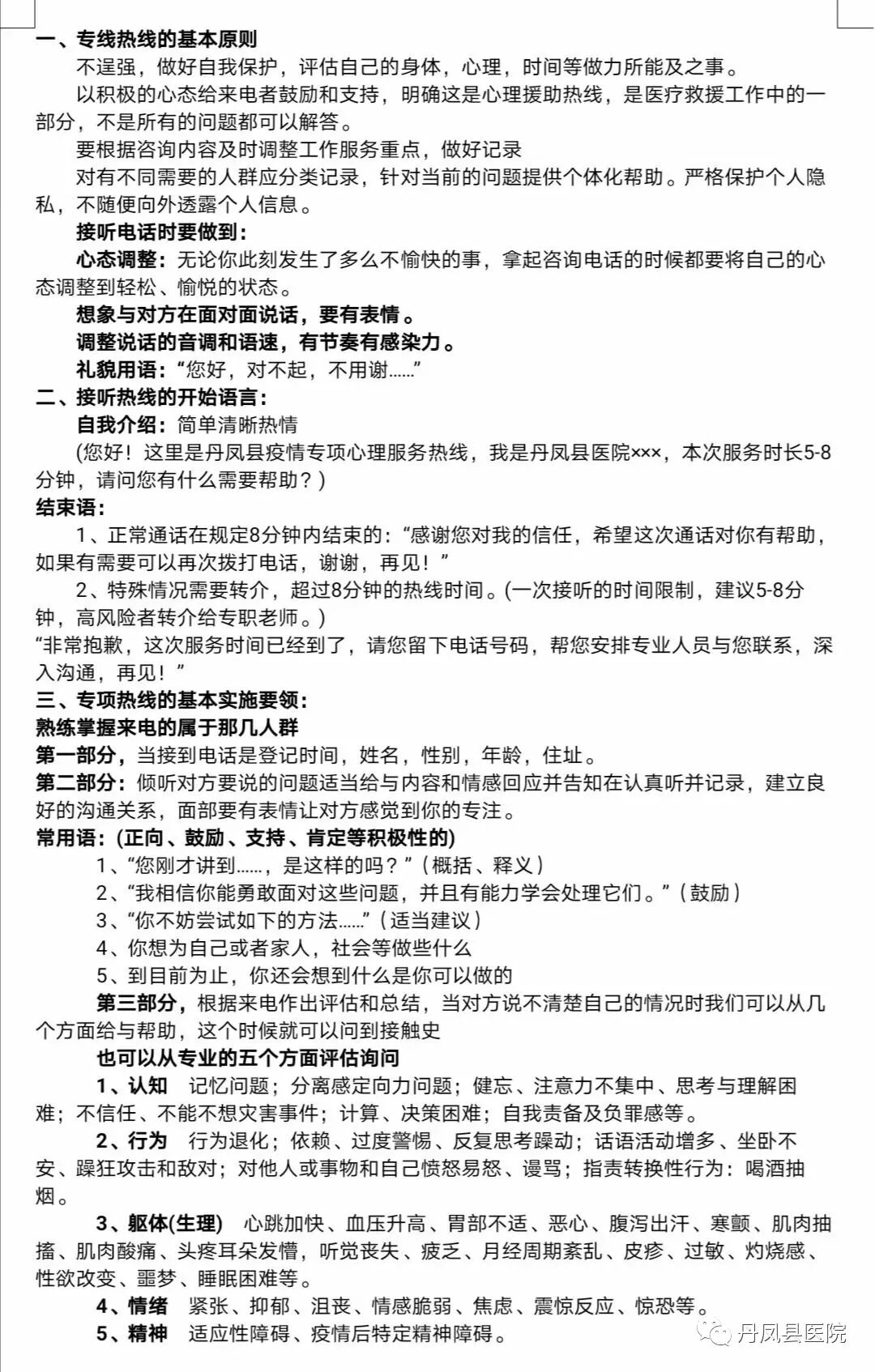
在实际开展工作中,有很多意想不到的“拦路虎”,我们不断摸索不断创新。为了规范援助热线服务工作,小组特制定了心理援助热线登记表,新冠肺炎疫情热线咨询过程概要表,心理专项热线的基本原则、开始语言、基本实施要领等,力争更专业更全面的为目标人群提供心理干预。
![]()
![]()
2月11日,内二科病区彭清霞主任打来电话说病区一名患者情绪不稳定,心理干预小组李冬贵组长放下电话立即深入内二科病区,给该患者提供心理辅导,专业的理论知识、坚定的语气、亲切的话语像春风一样拂去患者心头的阴霾,最终情绪稳定,安心治疗。在内二科病区,冬贵组长还和病区值班人员坐在一起,聊聊天、谈谈心,春风化雨,润物无声,却打动人心,使一线人员安心投入到抗疫防控工作中。
![]()
![]()
也许,我们能力有限,但我们一定倾己所有!
也许,我们力量太小,但涓涓细流终汇大海!
截止2月10号,心理干预小组累计接待和主动干预目标人群27人次,其中第一级人群7人(患者1人,医生护士6人),第二级人群16人,第三级人群1人,第四级人群3人,通过心理干预和心理疏导,解除了他们的疑惑,消除了焦虑恐惧的不良情绪。
![]()
疫情,让人和人隔开很远,但却让心和心贴得更近。“只有坏的病毒,没有坏的人”,隔离病毒,并不能阻隔爱,爱和希望远比病毒传播得更快。生命在和病毒赛跑,信念和决心在向胜利冲刺。我们坚信,没有一个冬天不能逾越,没有一个春天不会来临。
![]()
供稿:靳妙 审核:张野 排版:靳妙
![]()
![]()